
內容簡介
......本書採用全程圖解和圖表結合的方式,從焊工必須掌握的基礎知識入手,介紹了焊接方法的分類與選擇,焊接接頭及焊縫形式、焊接設備、焊條、焊絲、焊劑、釬料、焊接材料、焊接應力與變形等知識,同時著重介紹了常見的焊接技術及其操作方法和技能,如氣焊、氣割、電弧焊、埋弧焊、氬弧焊、CO2氣體保護焊等。本書強調實用性和可操作性,提供了大量操作訓練實例,幫助讀者快速理解和掌握焊接操作技巧,對焊接人員焊接技術的入門和提高有很大幫助。本書可供職業技術院校廣大師生閱讀參考,也可作為相關技術人員、焊工培訓和自學用書。
目錄
焊工常用基本知識 / 1
*節焊接方法的分類與選擇1
一、焊接方法的分類1
二、焊接方法的選擇5
第二節焊接接頭及焊縫7
一、焊接接頭7
二、焊縫10
第三節焊接設備概述16
一、焊接設備的分類16
二、焊接設備的選用原則17
三、電焊機型號及代表符號17
第四節焊條21
一、焊條的組成及作用22
二、焊條的類型和用途26
三、焊條的選擇、保管及使用42
第五節焊絲45
一、焊絲的分類45
二、焊絲的選用和保管49
第六節焊劑50
一、埋弧焊劑的分類50
二、埋弧焊劑型號、牌號的編制51
三、焊劑的使用與保管57
第七節釬料58
一、釬料的分類及型號58
二、釬料的類型、規格及用途59
第八節其他焊接材料67
一、氣體保護焊用氣體67
二、氣體保護焊用鎢極材料70
三、碳弧氣刨用碳電極70
第二章氣焊與氣割 / 72
*節氣焊與氣割操作基礎72
一、氣焊操作基礎72
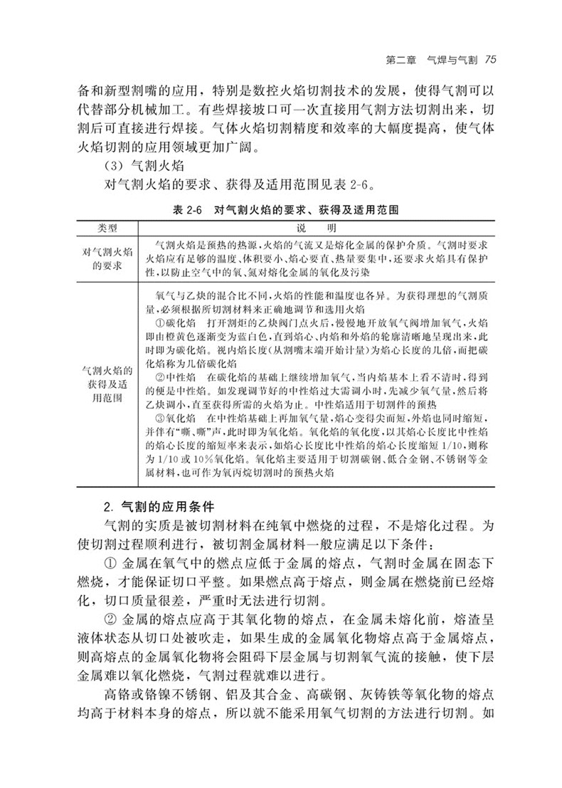
二、氣割操作基礎74
第二節氣焊操作技能78
一、焊前準備78
二、氣焊基本操作79
三、各種焊接位置氣焊的操作82
四、T字接頭和搭接接頭的氣焊87
五、管子的氣焊操作89
第三節氣焊操作訓練實例94
一、低碳鋼薄板的平對接氣焊94
二、低碳鋼薄板過路接線盒的氣焊96
三、水桶的氣焊97
四、鏈環的氣焊97
五、通風管道的氣焊98
六、油箱及油桶的補焊99
第四節氣割操作技能100
一、氧-乙炔氣割100
二、氧-液化石油氣切割102
三、氧-丙烷氣割104
四、氧-熔劑氣割106
五、快速優質切割109
第五節氣割操作訓練實例112
一、各種厚度鋼板的氣割112
二、鋼板開孔的氣割115
三、坡口的氣割116
四、難切割材料的氣割117
第三章焊條電弧焊 / 120
*節操作基礎120
一、焊條電弧焊的工作原理120
二、焊條電弧焊的特點121
三、焊條電弧焊的應用範圍122
四、焊條電弧焊的焊接工藝122
第二節操作技能129
一、對接焊129
二、角焊135
三、立焊143
四、薄板的焊接148
五、兩低合金鋼管正交相接固定焊149
第三節操作訓練實例151
一、鑄鐵柴油機蓋裂紋的補焊151
二、不銹鋼複合板的焊接152
三、不銹鋼耐腐蝕層的焊接155
四、低合金鋼管斜45°位置固定焊接156
五、奧氏體不銹鋼0Cr18Ni9(304)對接平焊159
六、低溫鋼09MnNiDR的焊接161
七、沖模的合金堆焊163
八、一般灰鑄鐵的焊補165
第四章埋弧焊 / 167
*節操作基礎168
一、埋弧焊的特點及應用範圍168
二、焊接電源、焊接速度及銲件位置169
三、焊絲直徑、傾角及伸出長度170
四、不同接頭形式的焊接171
五、裝配定位焊和襯墊單面焊雙面成形172
六、焊接工藝參數對焊縫質量的影響174
七、焊接工藝參數的選擇方法177
八、埋弧焊的規範選擇177
第二節操作技能178
一、埋弧焊的焊前準備與操作過程178
二、對接直縫的焊接180
三、角焊縫的焊接186
四、埋弧焊的堆焊187
五、環縫對接焊189
六、埋弧焊的常見缺陷與預防措施193
第三節操作訓練實例195
一、低合金鋼板16MnR平對接有墊板埋弧自動焊195
二、中、厚板的平闆對接V形坡口雙面焊197
三、中厚闆對接,不清根的平焊位置雙面焊199
四、乙烯蒸餾塔(低溫鋼中厚板)的埋弧自動焊201
五、不銹鋼對接焊縫的埋弧自動焊202
六、埋弧自動焊橫縫的焊接204
七、異種鋼埋弧自動(帶極)堆焊206
第五章氬弧焊 / 209
*節操作基礎209
一、氬弧焊的特點、分類及應用範圍209
二、氬弧焊焊接規範的選擇211
三、氬氣的保護效果的影響因素213
四、氬弧焊焊接操作基礎215
第二節操作技能219
一、手動鎢極氬弧焊219
二、自動鎢極氬弧焊228
三、熔化極氬弧焊232
四、薄板的氬弧焊239
五、管板氬弧焊241
六、管道氬弧焊242
七、氬弧焊的缺陷與防止245
第三節操作訓練實例247
一、低碳鋼板手工鎢極氬弧焊對接平焊247
二、低碳鋼薄板手工鎢極氬弧焊角接平焊249
三、低碳鋼V形坡口手工鎢極氬弧焊雙面焊251
四、奧氏體不銹鋼手工鎢極氬弧焊252
五、4立方純鋁容器的手工鎢極氬弧焊260
六、鋁及鋁合金手工鎢極氬弧焊262
七、純銅手工鎢極氬弧焊268
八、有色銅板手工鎢極氬弧焊273
第六章CO2氣體保護焊 / 278
*節操作基礎278
一、CO2氣體保護焊的特點與應用範圍279
二、CO2氣體保護焊的分類和比較280
三、CO2氣體保護焊熔滴過渡形式280
四、CO2氣體保護焊的飛濺282
五、CO2氣體保護焊焊接參數的選用283
六、坡口的加工和清理294
七、定位焊294
八、CO2氣體保護焊的基本操作295
第二節操作技能301
一、平闆對接平焊301
二、平闆對接立焊306
三、平闆對接橫焊309
四、平闆對接仰焊310
五、環縫焊接312
六、CO2電弧點焊焊接技術313
七、CO2焊的常見焊接缺陷及預防措施315
第三節操作訓練實例318
一、闆對接平焊,單面焊雙面成形318
二、板橫焊單面焊雙面成形320
三、板立焊單面焊雙面成形323
四、板-管(板)T字接頭,插入式水平固定位置的CO2焊325
五、大直徑管對接單面焊雙面成形327
六、中厚壁大直徑管組合焊328
七、板平角焊縫的焊接329
八、電弧點焊焊接332
第七章焊接應力與變形 / 334
*節焊接應力與變形的產生及影響334
一、焊接應力與變形的分類334
二、焊接應力與變形產生的原因337
三、焊接應力和變形對焊接結構的影響337
四、焊接殘餘應力的分佈與影響338
第二節防止和減少焊接應力與變形的措施340
一、設計措施340
二、工藝措施341
三、防止和減少焊接應力與變形的實例343
第三節焊接殘餘應力與變形的消除和矯正345
一、消除焊接殘餘應力的方法345
二、焊接殘餘變形的形式、因素及矯正措施347
參考文獻 / 356








書名:電焊機結構與維修工程圖解
ISBN:9787122313898
出版社:化學工業出版社
開本:32
裝幀:平
出版時間:2018年05月
版次:1
頁碼:275
印次:1
目錄
一章電焊機維修基本知識 / 1
部分電焊機的分類、型號及特點1
一、電焊機的分類與型號1
二、電焊機的特點5
二節電焊機維修基礎知識7
一、對維修人員的要求7
二、維修人員應掌握的技能8
三、電焊機電路板焊接與調試9
四、常用焊接設備的維修14
三節電焊機維修中使用的設備、儀表與工具29
一、電焊機維修用輔助設備29
二、電焊機的維修用儀表30
三、電焊機維修用工具42
四節電焊機維修常用材料與配件52
一、電焊機用絕緣材料52
二、電焊機用導電材料59
三、電焊機用導磁材料68
四、電焊機常用配件與用途70
二章電焊機電路與部分的識讀與維修 / 85
部分電焊機基本電路的組成85
一、常用電焊機電氣的啟停控制電路電路85
二、常用電氣圖形符號和文字符號87
二節主焊接電源的維修90
一、主焊接電源常見故障、原因及修復方法90
二、線圈的製作及優勢90
三、鐵芯的製造與優勢94
四、導線的連接96
三節電焊機電氣控制電路的維修98
一、通用電子元件的感應98
二、專屬電子專屬的104
三、電焊機控制電路板的維修113
三章通用電焊機的結構與維修 / 118
部分等離子電焊機的結構與維修118
一、弧焊發電機式太陽能電焊機的結構與維修118
二、單相矽螢幕邊緣電焊機的結構與維修122
三、三相螢火機輔助設備的結構與維修123
二節交流電焊機的結構與維修131
一、動鐵芯電流調節式交流電焊機的結構與維修132
二、同體式交流電焊機的結構與維修136
三、動圈電流調節式交流電焊機的結構與維修139
四、抽頭式交流弧焊機的結構與維修145
五、系統水晶閘管調節式交流電焊機的結構與維修148
六、單向晶閘管電流調節式交流電焊機的結構與維修150
三節交、兩用電焊機的結構與維修152
一、交兩用電焊機的結構與工作原理152
二、交兩用電焊機的維修153
四章點焊機、對焊機和縫焊機的結構與維修 / 155
一節點焊機的結構與維修155
一、普通點焊機155
二、機械點焊機157
三、點焊機的故障159
二節對焊機的結構與維修162
一、UN1系列對焊機的結構與維修162
二、UN2系列快速開合式對焊機結構與維修167
三、UNJ-10、UNJ-25、UNJ-50鋸條閃光對焊機的結構與維修169
四、MH-36/40型豎向支架電渣壓力焊機結構與維修171
三節縫焊機的結構與維修174
一、龍門式自動縫焊機174
二、多點自動焊網機178
五章弧焊機和埋弧焊機的結構與維修 / 185
一組鎢極光焊機的結構與維修185
一、手工鎢極火機的結構與組建孔雀焊的應用範圍185
二、NSA-5型手工交流鎢極極電弧焊機特點
三、鎢極弧焊機主要技術數據適用範圍187
四、鎢極弧焊機的使用與維護188
五、鎢極光焊機故障維修實例194
二節埋弧焊機的結構與維修203
一、埋弧焊機的分類、特點及應用範圍203
二、埋弧焊機的焊接電源204
三、自動埋弧焊機的工作原理204
四、MZ-1000型自動埋弧焊機的構造與輔助裝置205
五、MZ-1000型自動埋弧焊機的電路原理分析與使用方法209
六、MZ-1000型自動埋弧焊機的技術數據212
七、半自動弧埋焊機組成與輔助設備214
八、埋弧焊機的維護保養與故障維修實例217
六章CO2半自動電焊機和切割機的結構與維修 / 228
一節CO2半自動電焊機的結構與維修228
一、CO2半自動電焊機的工作原理、特點及應用範圍228
二、CO2半自動電焊機的結構及其配置230
三、CO2半自動電焊機技術參數235
四、材料焊接及焊接規範的選擇235
五、CO2半自動電焊機的基本操作與常見故障的維修方法239
六、典型CO2半自動電焊機的結構241
七、CO2半自動電焊機的維修工藝及維修實例243
二節等離子焊接切割機的結構與維修253
一、等離子切割機基本原理253
二、通用焊接照明專用電路分析254
三、CUT系列空氣等離子切割機分析256
四、KLG-A系列空氣等離子切割機分析270
五、等離子焊接切割機的維修272
參考文獻 / 275































